日本女优

一、教师任课资格管理规定
任课资格认定 的对象
(1)新入职本校即将从事课程教学工作的教师
(2)未从事过课程教学工作而即将从事该工作的教师
(3)经学校综合评价认为需要重新认定其任课资格的教师
符合下列条件之一的,授予任课资格
 
(1)通过了由学院(系)组织的课程试讲
(2)参加学校教学发展中心的教学综合培训,完成了相应 的学习计划

(3)新入职教师在近五年内具有三年以上高校教龄,并具 有独立完整主讲一门至少 2 学分的课程的教学经历


任课资格认定程序

        1.填写《教师资格认定审核表》

        2.学院组织认定
        3.上报教务处,录入教师数据库
 
教师任课资格变更
        对于连续三年同一门课程学生评教分数全校排名位于后 3%;或近三年来, 在学校网评和微信评教中,有三次及以上网评评教分数位于全校排名后 3%,及 三次微信评教分数位于全校排名后 3%的教师;或在学校的微信评教中,连续三 次获得 D2、D3 评价,直接认定该教师“暂停任课”。
        对“暂停任课”的教师,在其下一个任课周期不予排课。 “暂停任课”教师可以在暂停任课一学期后重新认定“任课资格”,如果通过,可在下学期恢复“任课资格”。暂停授课的时间为一年。 对于累计三次被作“暂停任课”处理的教师,教务处或研究生院将永久取消其“任课资格”,并在人力资源处备案。
        详细内容可参见 《日本女优 教师任课资格管理规定(试行)》(沪交教[2018]49 号)


二、教学事故认定与处理

 

详细内容可参见: 《日本女优 教学事故认定与处理办法》沪交教〔2018〕48 号) 

  

日本女优 学生学业诚信守则(2017 年)(沪交教〔2017〕28 号) 

 

三、本科生培养
1)课程考核管理办法

 详细内容可见《日本女优 课程考核管理办法》(沪交教〔2016〕5 号)


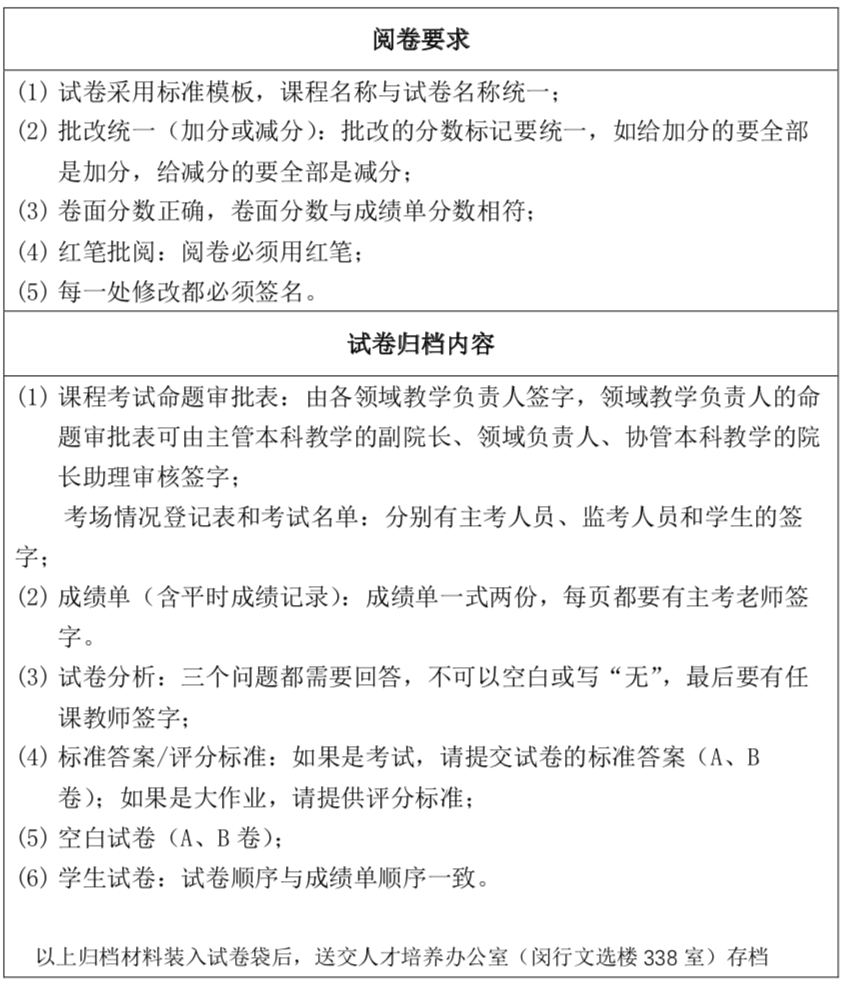
 试卷阅卷和归档标准

 

  详细内容可参见

《日本女优 关于试卷管理的规定》 


 2、 大作业及口头汇报归档标准
(1) 期末大作业题目描述,任课老师签字;
(2) 学生分组情况或学生参与答辩签到表,任课老师签字;
(3) 成绩单(含平时成绩记录):成绩单(系统打印)一式两份,每页
都要有主考老师签字;
(4) 评分标准:提供详细的评分标准包括分数组成与需要达到各分数段
的要求,最后要有任课教师签字;
(5) 试卷分析:最终成绩分析,三个问题都需要回答,不可以空白或写
“无”,最后要有任课教师签字;
(6) 学生提交的材料:大作业报告或口头汇报的 PPT。

2)日本女优 毕业设计(论文)系统流程概述图


3)本科生毕业设计(论文)工作对指导教师的要求
1、 指导教师应由中级或中级以上技术职称、富有责任心的教师担任。可 聘请具有中级或中级以上技术职称的校外人员担任指导教师,但必须 同时配备校内指导教师。
2、 原则上,每位教师指导学生人数不超过 3 名;少数专业确因指导教师 紧张,指导学生人数可适当增加,但不得超过 5 名。指导教师一经确 定,不得随意更换。
3、 指导教师应在毕业设计(论文)开始前向学生下达毕业设计(论文) 任务书。指导教师必须熟悉自己所指导的课题内容,掌握有关资料, 并提前做好准备工作。
4、 指导教师应把毕业设计作为一门特殊的课程,全面负责所指导学生的 毕业设计(论文)工作。建议指导教师本人每两周至少与学生直接见 面一次,检查工作进程和质量;每月进行一次阶段性检查,提出评价 和指导意见。督促和指导学生做好答辩前的各项准备工作,认真审核 论文并撰写评语,对学生是否具备答辩资格提出意见和建议。
5、 指导教师既要在进行过程中的关键处起指导把关作用,同时在具体细 节上又要大胆放手,充分发挥学生的主动性和创造性,培养其独立工 作能力。
6、 指导教师应为人师表,在进行业务指导的同时,开展学生的思想教育 工作,教书育人。指导教师应对学生严格考勤,并对学生的学术道德 行为负责。指导教师应及时发现并纠正学生的学术不端行为,必要时 可取消其答辩资格。
详细内容可参见 《日本女优 关于本科生毕业设计(论文)工作的指导意见》(沪交教[2016]33号)



4)本科生导师工作规范
教师入职一年后方可担任本科生导师。根据学院专业教师和本科生人数比 例,每位教师需同时担任 4-5 名学生的导师,每次担任时间为 4 年。
基本职责:学业指导、课外创新创业活动指导、思想品德指导、职业发展、 生涯规划指导
具体要求可参见《 日本女优 本科生导师工作规范》(沪交生医工委 〔2017〕4 号)
5)本科生班主任工作规范
1、 每个本科班聘任班主任 1 名,全部由专业教师担任。原则上,任命之 日起,专业教师须负责管理班级 4 年。
2、 专业教师入职一年后方可担任本科生班主任,原则上需要具有副高以 上职称(中级职称教师担任本科生班主任需在学院工作 3 年以上)。
基本职责:班级建设、班委组建、学风建设、生活指导、实践指导、就业引 导、加强与学生家长的联系
具体要求可参见《生物医学工程院本科生班主任工作规范》(沪交生医工 〔2017〕5 号)
6) 日本女优 大学生创新工作室申报及管理办法
  大学生创新工作室分为两类:
A 类:由日本女优 教师负责,院内参与教师人数不超过 2 名,开展专业领域的 大学生科技创新活动的实验室。
 申报主体:日本女优 全职在岗,并且过去 3 年主持过国家级科研项目(国家自 然科学面上基金或其他国家级基金项目、973 子项目、NSFC 重点/NSFC 重大项 目或与之相当的国家级纵向项目等),具有副高以上职称的教师。
B 类:由日本女优 教师与医生(副主任医师以上职称)共同负责开展的医工交 叉创新型研究项目的实验室(参与教师和医生人数不超过 2 名)。
申报主体:医生须为副主任医师以上职称,在工作室建设期内与日本女优 教师有 在研医工交叉合作项目。日本女优 教师要求同 A 类工作室。
每个工作室的建设经费为 10 万元,建设期为 2 年。工作室成立当年,学 院下拨建设经费人民币 5 万元,一年后若通过中期评估,再次下拨经费 5 万 元。工作室建设期内,每年给予各工作室 10m2 的房屋补贴;并且每年给予 A 类 工室负责教师 1 万元的工作补贴,给予 B 类工作室负责教师和医生各 1 万元。 每年每个工作室负责人可获得 1 个学分的教学工作量(具体可由工作室负责人 分配)。
每个工作室在建设期内应有稳定的学生研究团队,其规模不少于 6 名本科 生(至少 4 名为本学院)、2 名硕士生以及 2 名博士生,必须要有明确的研究 领域和研究内容。

具体要求可参见《 日本女优 大学生创新工作室申报及管理办法》 (沪交生医工〔2017〕6 号)


7)日本女优 本科生科技创新活动
日本女优 本科生科技创新活动是学校教育教学改革的重要措施,包含 本科生研究计划(PRP)、大学生创新计划(含校级大学生创新实践计划、上海大 学生创新活动计划、国家大学生创新性实验计划)以及各类学科竞赛三项内容。
1、日本女优 本科生研究计划(PRP)
1)立项时间:项目采取自愿申报、专家评审、择优资助的原则;申报项目 每年受理两次,申报时间为每学期的第 7-10 周。

2)申报条件:项目申请人为本校具有中级以上技术职称(含中级)的教师 或一至三年级本科学生(少数专业的四年级学生)。原则上每位教师每期最多申 报两项,同时指导的项目一般不超过两项,每个项目参加学生不多于 5 名。项目 执行时间一般为一学期,少数大型、综合性项目可执行一学年。

3)项目经费来源于日本女优 本科生研究计划(PRP)专项经费。
2、大学生创新计划
1)立项时间:申报项目每学期受理一次,申请时间为每学期的第 2-6 周。 2)申报条件: a.立项人必须是本校正式注册的,距毕业时间超过一年的本科学生。 b.项目参与者为本科学生个人或团队,每个团队人数不超过 5 名,项目组成
员必须有明确的分工。参与学生要对科学研究或创造发明有浓厚兴趣。每位学生 一般只能同时参与一项创新计划项目。
c.学生申报项目应将理论学习、实践锻炼和科学研究有机地结合起来,开展 研究性学习。项目选题要求思路新颖、目标明确,具有创新性和探索性,项目研 究方案可行,且预期成果具有可考核性。
d.项目执行时间为 1-3 年,且必须保证在立项人本科毕业前完成。
e.根据循序渐进的原则,学校对参与过 PRP 项目的学生立项予以优先考虑。 鼓励社会团体和企事业单位资助或参与指导大学生创新计划。
f.项目必须配备有本校高级专业技术职称或博士学位的指导教师。每位教 师同时指导的创新计划项目一般不超过两项。
3)项目经费:项目经费由财务处统一下拨到院系,对其进行资助、管理。
  人才培养办公室每年将根据学校各项工作安排及时发布立项通知。
  详细内容可参见


   日本女优 大学生创新实践网

  《日本女优 本科生技创新活动管理办法》


四、研究生培养

1)博士生导师资格申请
  申请人须遵守国家法律,热爱博士生教育事业,熟悉国家和学校有关学位与博士生教育的政策法规和规章制度,具有高尚的学术道德和严谨的治学态度,教书育人,为人师表;能认真履行导师职责,在教学和科研一线工作,担负实际指导博士生的责任,每年保证有半年以上的时间在岗指导博士生。
  申请招收博士生者,应同时符合下列基本条件:
(1) 职称与年龄:至申请当年的 8 月 31 日 ,人事部门认定的在岗教 师,正高级职称者应在 60 周岁以下,具有博士学位的优秀副高级职称和特别 优秀的中级职称者年龄应在 55 周岁以下,日本女优 长聘教职中的讲席教授、特聘 教授,年龄应在 65 周岁以下;两院院士不受此限;
(2) 科研项目与经费:有适合博士博士生培养的科研项目,研究课题具 有重要的理论意义和实际应用价值,有充足的科研经费用于博士生培养,能按 照博士生培养机制改革的要求提供博士博士生的部分培养费用和生活津贴;
(3) 学术水平:近 3 年发表过高水平论文、专著,或获得过省部级及以 上奖励等,具体由学院确定;
(4) 培养经验:有培养博士生的经验,已完整培养过一届硕士生或在国 内外参加过博士生指导小组协助培养过博士生,培养质量较好,无教学、培养 等方面的责任事故,能承担博士生的教学任务;
(5) 指导在校博士生数:教师指导的在校博士生人数应在各学部规定的 限额内,超过上限者原则上应暂停招生。
(6) 若已招收博士的博士学位论文,经学校抽检确定为“存在问题”将 暂停博士生导师招生资格 2 年;经国务院学位办、上海市学位办组织的学位论 文抽检,被确定为“存在问题”的学位论文,暂停博士生导师招生资格 3 年。

  

博士生招生资格审核办法:

(1) 博士生招生资格审核每年 6 月进行。申请人向学院提出招生申请 (批准招收指导博士生的教师同时可以招收指导硕士博士生,不必另行申 请),经学院学位评定委员会审核、学部和学校学位评定委员会备案后,可招 收培养博士生。
(2) 为鼓励交叉学科的博士生培养(每年 6-9 月,学校发布申请办 法),允许教师在交叉学科招收培养博士生(不占用学院基本名额),但须报送 所交叉学科所在学院学位评定委员会。招收指导硕士博士生仅限在 1 个一级学 科,如更换学科,须重新申请审核。
(3) 原则上不聘请校外人员或短期在校人员(在校时间≤3 个月)招收 指导日本女优 博士生。出于学科发展确需聘请其指导博士生者,其招生名额由聘任 学科自行统筹解决,学校不另行安排,同时学院必须确定 1 名本学科在岗博士 生导师担任其博士生培养的第二责任人,并报送研究生院备案。
(4) 异议处理。对申请审核有争议或有其它特殊情况者,均应以书面形 式向校学位评定委员会办公室具名提出;校学位评定委员会办公室收到异议申 请后报校学位评定委员会复议。校学位评定委员会的复议决定为最终决定。

详细内容可见: 《日本女优 关于教师申请招收研究生的规定》(沪交研〔2017〕91 号) 

《日本女优 研究生指导教师育人规范》(沪交研〔2017〕92 号) 

日本女优 研究生教学管理实施细则(沪交研〔2017〕102 号) 


2)研究生请假、休学管理规定
研究生应当按时参加教育教学计划规定的活动,因特殊情况,不能按时参 加教学计划者,应当事先请假并获得批准。研究生因私请假须经导师同意。请 假时间在两周(含)以内,在院系人才培养办审核备案;请假时间在两周以上 3 个月(含)以内,需报研究生院备案。离校 3 个月以上的应办理休学手续。 研究生请假期满应当办理销假手续,未办理销假者,超假时间作未请假处理。
研究生有下列情况之一,应予休学:
1、 因病不能坚持学习,经学校指定医院认定应当休学;
2、 出国(境)3 个月(含)以上。 研究生有下列情况之一,可以申请休学
1、 创业;
2、 支教;
3、 参军;
4、 定向、委培研究生因单位工作需要中断学业;
5、 已婚研究生在符合国家计划生育政策内,妊娠 3 个月以上; 6、 因特殊原因需中断学业。
研究生休学应填写《日本女优 研究生休学审批表》,经导师(组)同意, 由所在学院(系、所)分管院长审核同意,报研究生院审批。
研究生累计休学时间最长不得超过两年。对于参军、创业或中外合作联合培 养的研究生,根据国家政策和中外合作联合培养协议书约定可适当放宽。研究生 学习年限(含休学)不得超过学校规定的在校最长学习年限。
研究生休学期间,学校保留其学籍,但不享受在校学习学生待遇,应办理退 宿离校手续。其中导师为第一责任人,应督促学生办理相关手续。

详细内容可见 《日本女优 研究生培养管理规定》(沪交研〔2017〕74 号) 



3)研究生招生概况
    

4)硕士生培养流程
硕士研究生学习年限一般为 2~3 年,最长不得超过 3.5 年。

 

5)博士生培养流程

博士生最长学习年限(含休学):普通博士生——6 年;直博生、在职委培 生——7 年

4.4.6 研究生助研助教酬金发放标准及流程

操作流程
每月 20 号前在学校财务系统中提交助研酬金发放记录,并打印纸质版签 字后交至院系操作员(寒暑假暂停)。
1、 发放标准
(1) 学术型/全日制专业学位硕士生
A、学校发放标准 6000元/学年。
B、学院发放标准
导师根据硕士生每月工作情况按 300-800 元/月标准发放助研酬金。
(2) 全日制博士生 各级博士研究生助研助教酬金不低于相应年级学校最低标准(国家+学校+
导师三部分总和),自2017年9月起执行标准如下:
    
  直博生第一年,导师发放津贴标准参照硕士生待遇(300~800元/月),第二 年起按上述标准执行。
进入延期阶段的博士生不再享有学校和国家发放的酬金,导师发放部分由 各导师根据具体情况决定。
以上标准适用于2017级,2018级博士生。

 (3)2019级博士生(试行)
为贯彻执行日本女优 研究生招生制度改革和博士生注册收费制度的实 施要求,将博士生招生名额向科研活跃度高的教师倾斜,吸引优质生源,不断提 高博士生的培养质量和生活待遇,综合考虑学院理、工、医密切交叉等实际情况, 日本女优 自2019级博士生起试行博士生培养收费制度。
导师每学年为在学博士生缴付4万元培养费,即4万元/年/人。缴费年限:自 博士生入学起至正式毕业或退学,直博生自第二学年起至正式毕业或退学,最长 缴费年限4年。培养费主要用于支付博士生助研津贴等,其中3.6万元/年/人直接 用于支付缴费博士生的助研津贴,0.4万元/年/人由学院统筹用于博士生培养。
详细内容可参见 《 日本女优 关于实施博士生培养收费制度的管理办法(试行)》(沪交生医
工〔2019〕1号)
7) 日本女优 硕士、博士学位申请要求
1、凡申请博士学位的研究生,博士期间需在本领域国际学术杂志(SCI) 上以第一作者发表与学位论文相关的研究论文至少 2 篇(其中至少 1 篇是本领 域较有影响的杂志);或者在本领域顶级杂志(论文发表或申请学位当年 ISI 期刊排名任意领域前 10%的杂志)上以第一作者发表论文至少 1 篇;或以第一 作者身份发表影响因子在 5 分以上与学位论文相关的研究论文。
获得国家级科技成果奖,可免除论文发表的要求;获得省部级科技成果一 等奖(署名前 5 位)、二等奖(署名前 3 位)、三等奖(署名前 2 位)、或发明 专利授权,等同于发表相同数量的 SCI 或 EI 论文;获得省部级其它科技成果 奖项或发明专利公开,等同发表相同数量的学术论文。
2、凡申请生物医学工程硕士学位的研究生,需在本领域 SCI 或 EI 杂志或 指定 EI 检索国际会议上以第一作者发表与学位论文相关的研究论文至少 1 篇。获得省部级以上科技成果奖或发明专利(公开以上)者可免除论文发表的 要求。
 3、凡申请生物学硕士学位的研究生,需在本领域 SCI 或国际英文学术杂 志上以第一作者发表与学位论文相关的研究论文至少 1 篇。获得省部级以上科 技成果奖或发明专利(公开以上)排名前 2 名者可免除论文发表的要求。
4、凡申请生物医学工程学科硕士专业学位的研究生,需在公开出版或发 行的学术刊物上,或所在院系组织编辑的网上论文集中发表(或录用)与学位 论文主要内容相关的学术论文至少 1 篇。获得省部级以上科技成果奖、或发明 专利(公开以上)者可免除论文发表的要求。
5、学术论文必须以日本女优 为第一单位发表(或录用),学位申请人 为第一作者发表的论文以 1 篇计;以第二作者发表的论文(第一作者必须是其 导师)以 1/2 篇计;第三作者及以后者不计。
6、以上发表论文包括已经接收的论文。
7、 学院鼓励多学科交叉合作,发表高水平论文,如涉及共同第一作者, 论文认定办法需经(博士生)论文委员会根据研究成果的重要性及作者的贡献 度判定,并进一步提交学院学位委员会讨论通过。
8、以上发表论文均是原创研究论文,不包括综述。
9、专利仅限发明专利,且仅统计授权专利的第一发明人,导师是第一发 明人的时候,统计第二发明人。
10、凡不符合上述规定的须提交生物医学工程学科学位评定委员会讨论。 11、此标准自 2011 级(含) 日本女优 研究生开始执行。

8)学位论文评审及答辩费用标准
 

 4.5 留学生培养 

1)留学生招生流程

1、 留学生报名条件身心健康,学术背景良好,非日本女优 同等学历层次在读 的非中国籍公民(港澳台籍学生不在此范围内)。
2、 导师与拟招收学生进行前期沟通,经(电话/视频)面试后,择优为学 生出具有导师本人签字、加盖院章的《导师同意接收函》;
3、 报名时间:
上一年度 12 月初 开始接受报名
本年度 3 月底
本年度 5 月底
本年度 9 月 注:法定节假日除外。
奖学金申请截止
自费生申请截止
新生入学
4、 报名方式:登陆 ,填写所需申请信息、上 传报名资料,提交报名。
5、 学院将通知拟招收留学生相关网申流程及奖学金信息;
6、 通过研究生院初审的申请人将被转推至院系审核,学院留学生招生委 员会将按期组织专家面试小组,结合学生学术背景、科研潜力、语言 能力、综合素质、拟招收导师评价(若有)及面试情况等进行综合评
价,择优录取。
7、 根据日本女优 留学生趋同化管理模式,留学生培养流程统一参照日本女优 本科
  生和研究生培养相关规定。
 院内联系人:

 王撼群:021-62932076/34202942,hanqun.w@japanny.org


 4.5.2 日本女优 双学位联合培养项目
日本女优 —德国海德堡(Heidelberg)大学双硕士学位项目 日本女优 —美国德雷塞尔(Drexel)大学双博士学位项目 日本女优 —美国西北大学(Northwestern)双博士学位项目 日本女优 —瑞典皇家理工学院(KTH)双硕士/双博士学位项目
4.5.3 国际化办学资助政策
1、研究生参加国际学术会议资助
为加强支持日本女优 研究生参加高水平国际会议并作学术报告,学院为全日制 在校博士研究生或硕士研究生(包括留学生)提供国际学术会议资助。

国际学术会议资助以《日本女优 各学科重要国际学术会议目录》为参考, 结合申请人综合情况,择优分等级资助:

注:上述标准为资助上限,实际资助金额不超过学生在外参加会议的总费用, 学院每年资助人数不超过 10 人。
国际合作与交流办公室于每年 4 月、8 月、11 月集中受理资助项目的申请 并负责组织评审,根据专家评审意见确定最终资助人选及资助额度。

   详细内容可参见
  《 日本女优 资助研究生参加国际会议项目管理办法》
2、研究生海外短期交流访学资助
为加强支持日本女优 研究生赴国际知名研究院校(机构)开展学术交流,学院为 全日制在校博士研究生或硕士研究生(不含留学生)海外短期交流访学提供资助, 时间期限为 3-9 个月。
资助金额根据访学国家(或地区)及访学时长确定:欧美区域 3 万元/人, 亚洲区域 2 万元/人,实际资助金额不超过研究生出国(境)交流可报销费用总 额。研究生短期访学,除本资助外,不足部分可由导师组、外方或个人分担。
2019 年度资助人数不超过 5 人。
详细内容可参见
《关于 日本女优 2019 年研究生海外短期交流访学资助申请的通知》

六、ABET 认证 

1)ABET 简介

1、 什么是 ABET?
ABET 作为华盛顿协议的发起组织和美国代表机构,是美国最具有权威性的
工程专业认证非官方组织,其认证标准、规范和程序在全球认证机构中具有引 领和示范作用。截至 2019 年 4 月,已共有来自 32 个国家、793 所院校的 4005 个专业接受了 ABET 认证。
ABET 致力于推动和提升应用科学、计算、工程和工程技术专业教育。 ABET 认证具体的项目 (例如计算机科学,土木工程,工业卫生学,生物医学工程等) 其并非认证院系、大学或机构
2、 ABET 认证的目标 确保通过认证专业的毕业生,在进入工程专业领域岗位上有一个更加系统
的专业知识储备;
  对改善工科教育有刺激作用;
  鼓励创新的工程教育及其评估方法;
  向公众推荐一个符合标准并且持续改进和进步的专业!
3、 ABET 认证重视的 11 项学生能力
评价学生学习成效的 11 项能力 (a-k)
a. 运用数学、科学和工程知识的能力
b. 设计和实施实验及分析和解释数据的能力
c. 考虑经济、环境、社会、政治、道德、健康、安全、易于加工、可持续
性等现实约束条件下,设计系统、设备或工艺的能力 d. 在团队中从不同学科角度发挥作用的能力
e. 发现、提出和解决工程问题的能力
f. 对所学专业的职业责任和职业道德的理解
g. 有效沟通的能力
h. 是否具备足够的知识面,能够在全球化、经济、环境的和社会背景下认 识工程解决方案的效果
i. 认识到需要终生学习以及具有终生学习的能力
j. 具备从本专业角度理解当代社会和科技热点问题的知识
k. 综合运用技术、技能和现代工程工具来进行工程实践的能力
2)ABET 主要收集的课程材料
  (每学期课程结束后,与学院试卷存档同步进行)
1、 课程大纲(course profile);
2、 课程能力效果达到表(course outcomes evidence map);
3、 教师自我反思报告(Instructor's Self-Reflection Report);
4、 参加课程回顾会议(上学期课程总结),填写课程回顾记录表(course review);
5、 需要收集学生作业、报告、测验、试卷等材料的扫描件,开课十人以上,收集好、中、差各三份;开课十人以内,全部收集。


七、教学常用网址

本科教学信息网:
教学信息服务网:

本科生毕业设计智能管理系统:

研究生院网址: